Analizar la eficacia de una nueva estrategia de control de calidad basada en el muestreo aleatorio y seguimiento de carros de dispensación de dosis unitaria (carro centinela) para identificar los errores en las distintas fases del proceso de dispensación y sus causas.
MétodoEstudio prospectivo para valoración de eficacia de un control de calidad en la identificación de errores de dispensación durante un periodo de 12 meses. Una vez por semana fue aleatoriamente seleccionado un carro de medicación denominado «carro centinela» y doblemente revisado antes de la dispensación. Se registraron los errores de medicación en la revisión, antes de ser conducido a la unidad de hospitalización así como las reclamaciones tras su recepción y monitorización durante las 24h siguientes. Un grupo de calidad de dosis unitarias instaurado al efecto analizó el tipo y origen de los errores y propuso las correspondientes acciones de mejora.
ResultadosSe analizaron 34 carros centinela que incluyeron 5.130 líneas de medicación, y 9.952 dosis dispensadas correspondientes a 753 pacientes. Se identificaron 90 (1,8%) líneas con error de tratamiento y 142 (1,4%) dosis erróneas en la preparación en el servicio de farmacia. El error más frecuente fue la duplicidad de dosis (38%) y el fallo de memoria o atención la causa que más lo generó (69%). Cincuenta medicaciones (6,6% de pacientes) reclamadas debido principalmente al inicio de nuevos tratamientos por ingreso (52%) y 41 (0,8% del total de líneas) discrepancias respecto a la prescripción fueron registradas en el Servicio de Farmacia. En la unidad de hospitalización se registraron 37 (4,9% de pacientes) medicaciones reclamadas en su mayoría por nuevo ingreso (43,2%) y 32 (0,6% de líneas) por discrepancias con la prescripción original, cuya causa más frecuente fue fallo de memoria o falta de atención (24%). El grado de coincidencia en el registro simultáneo de incidencias por reclamaciones y demanda de nueva medicación fue del 33,3%. Además se devolvieron 433 (4,3%) dosis no administradas. Tras el análisis de calidad se generaron 64, 37 y 24 acciones de mejora dirigidas al equipo de enfermería de farmacia, farmacéuticos y Unidad de Hospitalización, respectivamente.
ConclusionesEl programa del carro centinela ha demostrado su eficacia en la identificación de errores de dispensación de dosis unitarias mediante un control de calidad instaurado al principio, durante y al final del proceso, facilitando una mayor implicación de los profesionales relacionados con el mismo.
To assess the efficacy of a new quality control strategy based on daily randomised sampling and monitoring a Sentinel Surveillance System (SSS) medication cart, in order to identify medication errors and their origin at different levels of the process.
MethodProspective quality control study with one year follow-up. A SSS medication cart was randomly selected once a week and double-checked before dispensing medication. Medication errors were recorded before it was taken to the relevant hospital ward. Information concerning complaints after receiving medication and 24-hour monitoring were also noted. Type and origin error data were assessed by a Unit Dose Quality Control Group, which proposed relevant improvement measures.
ResultsThirty-four SSS carts were assessed, including 5130 medication lines and 9952 dispensed doses, corresponding to 753 patients. Ninety erroneous lines (1.8%) and 142 mistaken doses (1.4%) were identified at the Pharmacy Department. The most frequent error was dose duplication (38%) and its main cause inappropriate management and forgetfulness (69%). Fifty medication complaints (6.6% of patients) were mainly due to new treatment at admission (52%), and 41 (0.8% of all medication lines), did not completely match the prescription (0.6% lines) as recorded by the Pharmacy Department. Thirty-seven (4.9% of patients) medication complaints due to changes at admission and 32 matching errors (0.6% medication lines) were recorded. The main cause also was inappropriate management and forgetfulness (24%). The simultaneous recording of incidences due to complaints and new medication coincided in 33.3%. In addition, 433 (4.3%) of dispensed doses were returned to the Pharmacy Department. After the Unit Dose Quality Control Group conducted their feedback analysis, 64 improvement measures for Pharmacy Department nurses, 37 for pharmacists, and 24 for the hospital ward were introduced.
ConclusionsThe SSS programme has proven to be useful as a quality control strategy to identify Unit Dose Distribution System errors at initial, intermediate and final stages of the process, improving the involvement of the Pharmacy Department and ward nurses.
En el ámbito hospitalario se requiere establecer una política de calidad con estrategias claras para poder garantizar la seguridad del paciente, monitorizando cada uno de los eslabones de la cadena del proceso farmacoterapéutico: prescripción, validación, preparación, dispensación, administración y seguimiento.
La incidencia de errores de medicación y sus causas ha sido analizada en estudios previos por diversos autores1–4, incluido nuestro grupo5. Jornet et al6, en 2004, analizan el proceso completo en un periodo determinado y solicitan la aportación voluntaria de detección de errores a las unidades de hospitalización (UH). Sin embargo, la mayoría de estudios revisados son observacionales y analizan aspectos parciales del proceso, fundamentalmente prescripción y administración. Vincent et al7, en su metanálisis que incluye 6 trabajos referentes a errores de prescripción y 10 de administración, observan que mientras la incidencia de los primeros se ha mantenido estable en el tiempo, se observa un aumento en los errores de administración. No obstante, es difícil la comparación entre estudios que han utilizado diferentes escenarios y métodos8,9. Así mismo, el proceso de preparación de medicamentos por parte de la farmacia hospitalaria constituye uno de los 3 factores de riesgo de errores de medicación junto al insuficiente conocimiento farmacológico de los profesionales de la salud y a las incidencias en la documentación de los pacientes por parte de enfermería10.
No cabe duda de que la baja calidad de los circuitos de trabajo y de la realización de tareas por los profesionales de un servicio de farmacia (SF) genera reclamaciones por discrepancia entre la medicación prescrita y la dispensada, y demandas de medicación prescrita fuera de los horarios programados de dispensación. Es habitual el registro cuantitativo de este tipo de incidencias por parte de nuestros SF11,12 y quizás en menor medida, por profesionales de las UH. Sin embargo, el análisis cualitativo, es decir, la valoración causal de dichas incidencias no es frecuente. Con esta finalidad, en nuestra Unidad Funcional de Dosis Unitaria se estableció, en 2007, un procedimiento de mejora del circuito mediante la implicación del personal que participaba en el proceso, fomentando su responsabilidad en la realización del trabajo diario. Este programa se centra en el proceso de preparación y dispensación a la UH pero la información global del circuito de trabajo permite detectar también incidencias de prescripción, validación y administración. El objetivo del presente estudio consistió en analizar la eficacia de una nueva estrategia de control de calidad basada en el muestreo aleatorio y seguimiento de carros de dosis unitarias (DU) (carro centinela [CC]) para identificar los errores en las distintas fases del proceso de dispensación y sus causas.
MétodoDiseñoEstudio prospectivo para valoración de eficacia de un control de calidad (CC) en la identificación de errores de dispensación durante un periodo de 12 meses (junio 2007-2008).
ÁmbitoHospital público de 845 camas, con 585 (69,2%) correspondientes a 19 UH con DU y prescripción médica y validación farmacéutica electrónica. La estrategia del CC consiste en la selección aleatorizada de un carro de medicación un día a la semana entre los 19 preparados mediante armarios semiautomatizados (Kardex®) y modificados manualmente, que monitorizamos durante las 24h siguientes. El estudio incluyó la revisión y registro de errores (ED) en la preparación del CC antes de su dispensación, las reclamaciones o discrepancias con la medicación prescrita (RM) y demandas o solicitudes de medicación no programada, es decir, fuera del habitual circuito de dispensación de medicamentos (DM) desde la UH y las devoluciones procedentes de la UH en el mismo periodo de tiempo. Además, se solicitó la colaboración del personal de enfermería de la UH mediante un registro paralelo de incidencias con el fin de verificar su grado de implicación. Los registros obtenidos fueron analizados por un grupo de calidad de DU constituido al efecto e integrado por el farmacéutico responsable del área de farmacoterapia, el farmacéutico de DU, el farmacéutico de área, la supervisora de farmacia y el enfermero y técnico que participaron en la revisión del CC. Tras su valoración en reuniones semanales, este grupo propuso mejoras en los procedimientos de trabajo de los profesionales implicados tanto del SF como de UH.
VariablesLos ED, las RM, demandas (DM), devoluciones y sus causas. El número de líneas de medicación preparada, número de unidades totales dispensadas, número total de pacientes y número de modificaciones surgidas tras emitir el listado definitivo.
Análisis estadísticoSe estimó la distribución porcentual de todas las variables estudiadas.
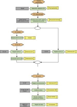
Descripción del proceso del carro centinelaEl programa se desarrolla durante 3 días (fig. 1).
Día 1: Revisión del carro centinela en el servicio de farmacia y registro de incidencias en el servicio de farmacia y en la unidad de hospitalización
- –Servicio de Farmacia: el/la enfermero/a coordinador de DU y un/a auxiliar preparador revisaron el carro una vez finalizado mediante la siguiente documentación (dossier CC): - 1.Listado provisional (8:00 aproximadamente) y listado confirmado (14:00h aproximadamente) que incluye nombre del paciente, el número de cama, la dosis y el número de unidades de medicación prescrita. 
- 2.Hojas de modificación de tratamiento hasta el momento de la revisión, firmadas por los responsables de los cambios efectuados. 
- 3.Hoja CC de registro en el SF (CC-SF) (fig. 2). 
 
- 1.
La verificación de medicación se realiza de manera protocolizada, uno nombra el número de cama, nombre y apellidos del paciente mientras que el otro constata la identificación del cajetín. El enfermero lee el nombre de cada fármaco (principio activo o comercial) y el auxiliar nombra la forma farmacéutica, dosis y unidades de cada fármaco. Si coincide, se señala la línea del medicamento y el/la auxiliar reintroduce el fármaco en el cajetín. Si no coincide, se subraya escribiendo la variación requerida y se anota en la hoja CC-SF el nombre del medicamento y el número de dosis erróneas, tipo y causa de error junto a los datos del paciente. La medicación ausente se repone y se corrigen los errores y el CC, doblemente corregido, se envía a la UH.
El enfermero de tarde y noche registra las RM y DM en la hoja CC-SF tras verificar la prescripción y las clasifica en función del tipo de incidencia, origen, causa, profesional implicado y hora de realización. El proceso de registro en CC-SF sigue hasta las 12:00h de la mañana siguiente.
- –Unidad de hospitalización: la supervisora de la UH es informada por el farmacéutico de área para que solicite a las enfermeras/os de los diferentes turnos que registren toda medicación requerida para un paciente en un momento determinado y cualquier incidencia de medicación, que falte o sobre en los cajetines del CC, en la UH (CC-UH) (fig. 3). Se registró si se trataba de nuevo ingreso, cambio de tratamiento o traslado, y si el fármaco se obtuvo del botiquín o a través del SF. El celador del SF entregaba esta hoja de registro en la UH y la recogía al final del día 2. 
Día 2: registro en el servicio de farmacia y en la unidad de hospitalización y registro de devoluciones en el servicio de farmacia
El personal del SF siguió registrando hasta las 13:00h las RM y DM.
En la hoja de devoluciones (fig. 4), se describieron todas las medicaciones devueltas tras 24h, anotando la cama. En CC-UH también pudieron registrar las devoluciones con el fin de contrastar el grado de coincidencia
Día 3: análisis y actuación por grupo de calidad de dosis unitarias
Revisión de coincidencias y discrepancias entre CC-SF y CC-UH. El grupo de calidad de DU, compuesto por el farmacéutico responsable del área de farmacoterapia, el farmacéutico de DU, el farmacéutico de área, la supervisora de farmacia y el enfermero y técnico que participaron en la revisión del CC, analizaba y valoraba la información y la concordancia entre las causas descritas y los motivos que las han generado. Basándose en la información de los listados confirmados e impresos recogidos eran clasificadas las causas de devolución. Se decidieron y registraron acciones de mejora generadas por el análisis (fig. 5), responsabilizando de su ejecución al equipo de enfermería del SF, farmacéutico o personal de la UH, en cada caso. Al día siguiente se hacía partícipe de los puntos de mejora al estamento correspondiente a través del responsable del mismo.
ResultadosSe analizaron 34 CC con 5.130 líneas de preparación y 9.952 dosis dispensadas, correspondientes a 753 pacientes. En la preparación se identificaron un total de 90 líneas erróneas (1,8%) y 142 dosis erróneas (1,4%). El tipo de error más frecuente en la preparación fue la duplicidad de dosis (38%), siendo la causa fundamental el fallo de memoria o descuido (69%) (tablas 1 y 2). En el SF se registraron 50 DM (6,6% de pacientes), siendo la causa principal el inicio de tratamiento por ingreso (52%); 41 RM (0,8% líneas) cuya causa principal fue fallo de memoria o falta de atención (24%). En la UH se registraron 37 DM por nueva prescripción (4,9% de pacientes) por inicio de tratamiento o por nuevo ingreso (43,2%) y 32 RM por no conformidades (0,6% de líneas). El grado de cumplimiento en el registro simultáneo de RM y DM por SF y UH fue de 40 (33,3%). La principal causa de falta de coincidencia en el registro de incidencias detectadas en UH fue la ausencia de comunicación por resolución inmediata con medicación existente en el botiquín de planta en 29 (42%) casos. Además, 433 (4,3%) dosis dispensadas no fueron administradas y se devolvieron al SF.
Descripción y distribución porcentual del tipo de error
| Tipo de error en la preparación | N=90 | % | 
| Dosis duplicada | 34 | 37,8 | 
| Falta alguna dosis | 30 | 33,3 | 
| Medicamento ausente | 11 | 12,2 | 
| Medicamento sustituido | 4 | 4,4 | 
| Vía de administración incorrecta | 4 | 4,4 | 
| Dosis errónea | 3 | 3,3 | 
| Etiqueta de paciente errónea | 2 | 2,2 | 
| Falta toda la medicación del paciente | 1 | 1,1 | 
| Otros | 1 | 1,1 | 
Descripción y distribución porcentual de las causas de error
| Causa de error en la preparación | N=90 | % | 
| Fallos de memoria/descuido | 62 | 68,9 | 
| Incumplimiento de normas/protocolos | 10 | 11,1 | 
| Otros | 9 | 10,0 | 
| Desconocida | 4 | 4,4 | 
| Falta de conocimiento sobre el medicamento/tratamiento | 2 | 2,2 | 
| Medicamento no aprobado pendiente de adquisición | 2 | 2,2 | 
| Identificación del paciente | 1 | 1,1 | 
Se hicieron tantas reuniones de grupo como carros estudiados, es decir, 34 reuniones para analizar las incidencias y proponer acciones de mejora con la asistencia de 23 auxiliares, 11 enfermeros/as y 6 farmacéuticos de área. Las propuestas fueron dirigidas a los 3 colectivos que intervinieron en el proceso, enfermería/auxiliares del SF, farmacéuticos y UH, siendo 64, 37 y 24 respectivamente las acciones descritas y resueltas, comunicadas por los responsables de cada colectivo. La frecuencia y proporción de las mismas aparece reflejado en la tablas 3, 4 y 5.
Acciones de mejora dirigidas a enfermería y auxiliares
| Procedimiento | N.° de acciones (enfermería/auxiliares)=64 | % | 
| Preparación de carros | 14 | 21,9 | 
| Emisión de bolsas | 8 | 12,5 | 
| Revisión de carros | 8 | 12,5 | 
| Emisión de listados | 6 | 9,4 | 
| Metodología del CC | 5 | 7,8 | 
| Emisión de modificaciones | 3 | 4,7 | 
| Dispensación | 3 | 4,7 | 
| Preparación de reclamaciones | 3 | 4,7 | 
| Devoluciones | 3 | 4,7 | 
| Motivación | 2 | 3,1 | 
| Medicación no GFT | 2 | 3,1 | 
| Programación de carros | 1 | 1,6 | 
| Impresión de documentos | 1 | 1,6 | 
| Identificación de etiquetas UH | 1 | 1,6 | 
| Almacenamiento | 1 | 1,6 | 
| Cambio de medicamento | 1 | 1,6 | 
| Formación | 1 | 1,6 | 
GFT: guía farmacoterapéutica.
Acciones de mejora dirigidas a farmacéuticos
| Procedimiento | N.° de acciones (farmacéuticos)=37 | % | 
| Validación de tratamientos | 16 | 43,2 | 
| Prescripción en hoja | 6 | 16,2 | 
| Medicación no aprobada por la CFT | 4 | 10,8 | 
| Base de datos PEA | 3 | 8,1 | 
| Devoluciones | 2 | 5,4 | 
| Demandas | 1 | 2,7 | 
| Desvalidaciones | 1 | 2,7 | 
| Administración de medicación | 1 | 2,7 | 
| Listados DU | 1 | 2,7 | 
| CC | 1 | 2,7 | 
| Verificación | 1 | 2,7 | 
CFT: Comisión de Farmacia y Terapéutica; PEA: prescripción electrónica asistida.
Acciones de mejora dirigidas a la unidad de hospitalización
| Procedimiento | N.° de acciones (UH)=24 | % | 
| Traslado interno | 6 | 25 | 
| Devolución | 3 | 12,5 | 
| Administración | 2 | 8,3 | 
| Información UH | 2 | 8,3 | 
| Hoja CC-UH | 2 | 8,3 | 
| Carro horario de tarde | 1 | 4,2 | 
| Reclamación | 1 | 4,2 | 
| Prescripción | 1 | 4,2 | 
| Dispensación | 1 | 4,2 | 
| Hojas de administración | 1 | 4,2 | 
| Demandas | 1 | 4,2 | 
| Análisis | 1 | 4,2 | 
| Etiquetas UH | 1 | 4,2 | 
De las 64 acciones de mejora dirigidas a enfermería/auxiliares, 14 (21%) hicieron referencia a la necesidad de verificar la dosificación, nombre correcto de principio activo y forma farmacéutica en el proceso de preparación y 8 (12,5%) se refirieron a la revisión, previa a la salida del carro del SF, medicación no incluida en la guía del hospital y la que se incluye en el último momento por necesidad de refrigeración o por últimas validaciones de tratamiento. De las 34 acciones de mejora que fueron dirigidas a los farmacéuticos, 16 (43,2%) se refirieron al procedimiento de validación, siendo los equivalentes terapéuticos, el cumplimiento de horarios y la adaptación de la dosis prescrita a la presentación más idónea, las más frecuentes. Entre las 24 acciones comunicadas a la UH, la cuarta parte de ellas intentaron solucionar problemas de medicación generados en el proceso de traslado de pacientes internos o desde otra UH.
DiscusiónEl CC nos ha ofrecido semanalmente la reflexión sobre el trabajo diario de todos los profesionales implicados y el circuito organizativo. Nos ha permitido conocer la calidad de nuestro circuito en la distribución de medicación y analizar la causa del origen de los errores detectados. En la reunión del grupo de calidad de DU que tuvo lugar cada día 3, es decir, inmediatamente después de la recogida de datos, surgieron interrelaciones entre la información de las diversas fuentes que nos descubrieron las causas de las incidencias, cómo ocurrieron y la implicación de los responsables. Tras analizar y clasificar los motivos de las reclamaciones y demandas, se establecieron acciones de mejora que se comunicaron al colectivo relacionado y normas a seguir para subsanar el origen.
La elección de variables analizadas en otros estudios ha sido diferente según los autores y criterios1–6. La tasa de error obtenido respecto a líneas de medicación procedentes de prescripción, validación y preparación en nuestro estudio fue del 1,8%, comparable al descrito por Font (1,6%) respecto a prescripción y validación6,13. Otros autores analizan el porcentaje de error en prescripciones de tratamiento contabilizando tanto las líneas de prescripción de medicación como las de cuidados y controles del paciente, obteniendo, en la fase de dispensación, una tasa del 2,13% con prescripción manual y del 0,96% con prescripción electrónica14 y un valor similar, 1,3%, con prescripción electrónica, fue descrito posteriormente15, si bien los resultados difieren en función de los sistemas se dispensación16. En el presente estudio, las dosis erróneas obtenidas fueron 142 (1,4%), porcentaje algo superior al 0,8% referido por Font en 2006, cuyo estudio se realizó mediante observación directa y durante los turnos laborales diurnos, a diferencia del CC, cuyo seguimiento ha permitido una trazabilidad de 24h con registro voluntario y sin observadores directas, aunque finalmente, estando lejos del 0,2%, estándar indicado por algunos autores y la Joint Commission de USA17,18.
El factor humano es el que más errores ha provocado. Quizás la automatización completa de la preparación sería lo ideal, pero no está exenta de limitaciones puesto que, aunque el sistema de prescripción electrónica permita, en teoría, la dispensación continuada, en la práctica algunos cambios de tratamiento urgentes siguen realizándose manualmente. Otros autores19 identificaron en 1.223 pacientes el factor humano como causa más frecuente de EM (46,49%), lo que es comparable al 69% correspondiente a fallo de memoria o descuido obtenido con el CC y al 53% del estudio de Font et al y el 70 y 49% de Delgado et al con prescripción electrónica y manual, respectivamente.
En nuestro programa se entregó el carro de DU a la UH una vez preparado y revisado, por lo que en principio la tasa de RM debería ser 0. Sin embargo, durante las siguientes 24h hubo RM, obteniéndose una tasa del 0,8% de error y una tasa de error acumulada del 1,8% si se incluyen las incidencias detectadas por el CC antes de su envío a la UH.
Entre las limitaciones del estudio hemos de comentar que aunque hemos cuantificado la medicación devuelta, no se han analizado las causas de las devoluciones ya que en muchas ocasiones consideramos insuficiente la información registrada siendo la mayor parte procedente del registro en el SF al retorno del CC. La presencia de personal de la UH en la reunión de análisis hubiese aportado la información adicional sobre las administraciones y los motivos de las incidencias. El programa incluirá al personal de la UH en un futuro, ya que su colaboración es imprescindible para acordar soluciones.
Uno de nuestros propósitos era mostrar a las salas de hospitalización la preocupación por valorar la calidad de nuestro servicio y fomentar la responsabilidad en la realización del trabajo diario del personal implicado. El grado de cumplimiento en el registro simultáneo de RM y DM por SF y UH del 33,3% puede considerarse el reflejo de una buena implicación de los profesionales de UH en el programa CC, especialmente si lo comparamos con otros estudios basados en la mera colaboración voluntaria6. Hay autores que proponen la formación como alternativa y apoyo a programas de mejora que pueden ser efectivos20. En nuestra experiencia, las sesiones docentes alusivas a las acciones originadas por el método del CC han incentivado el interés del personal del SF por identificar las causas de las reclamaciones y conocer mejor el sistema de dispensación, creando cultura de seguridad descrita por varios autores y organizaciones21,22.
En conclusión, el programa del CC ha demostrado su eficacia en la identificación de errores de dispensación de DU mediante un control de calidad instaurado al principio, durante y al final del proceso, facilitando una mayor implicación de los profesionales relacionados con el mismo.
No obstante, es necesario un seguimiento a medio plazo para valorar su impacto en la disminución efectiva de los errores registrados en periodos sucesivos.
FinanciaciónEl trabajo que presentamos ha recibido financiación posterior por parte de la Dirección General de Calidad y Atención al Paciente de la Agencia Valenciana de Salud concedida para proyectos de Investigación sobre Calidad Asistencial y Sistemas de Información acogidos a la convocatoria de ayudas de la Dirección General de Calidad y Atención al Paciente de 2 de Junio de 2009 (DOCV 6067 de 29 de julio de 2009).
Conflicto de interesesLos autores declaran no tener ningún conflicto de intereses.
A todos los auxiliares y enfermeros/as de las Unidades de Hospitalización y del Servicio de Farmacia, estudiantes en prácticas tuteladas de farmacoterapia y a los farmacéuticos, por su inestimable participación en el programa del carro centinela.
Declaración de publicación preliminar: resultados parciales de este trabajo fueron presentados en forma de pósters en el 13th Congress of European Association of Hospital Pharmacists, celebrado en Barcelona en septiembre de 2008 y en el 52 Congreso de la Sociedad Española de Farmacia Hospitalaria celebrado en Tenerife en septiembre de 2007 y como comunicación oral en el 53 Congreso de la Sociedad Española de Farmacia Hospitalaria, celebrado en Valencia en octubre de 2008.
 
										
				

















 
